

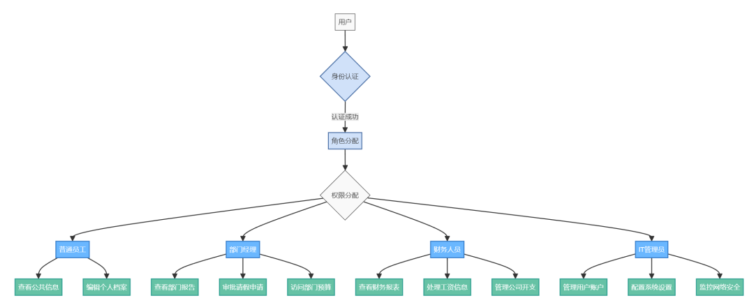
目的:为不同角色分配完成职责所需的最小数据访问权限。
实现方式:
a) 身份认证:确认用户身份
b) 权限分配:基于角色和职责分配访问权限
c) 最小授权原则:只给予完成任务所需的最小权限
技术实现:4A系统(认证、授权、账号、审计)

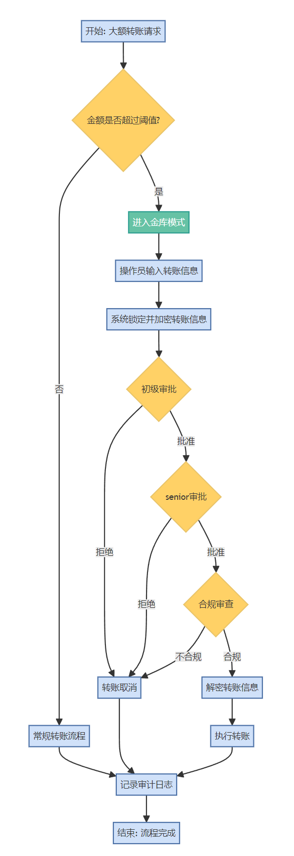
目的:对高风险操作实行严格管控
实现方式:
a) 技术手段:如金库模式
b) 审批机制:重要操作需要多级审批

客户经理:只能查看自己客户的基本信息
信贷审核员:可查看客户详细信息和信用记录,但不能修改
系统管理员:可以进行系统维护,但无法直接访问客户数据
合规官:可以查看所有数据,但只有读取权限
使用4A系统进行身份认证和授权
所有访问都经过细粒度的权限检查
高风险操作(如大额转账)需要多人审批
数据库管理员无法直接查看敏感数据
需要进行敏感操作时,必须通过审批流程,并由另一位管理员监督执行
记录所有数据访问和操作日志
定期进行审计,检查是否有异常访问模式
有效防止了内部人员的越权访问和数据滥用
满足了金融行业的合规要求
显著提高了客户数据的安全性
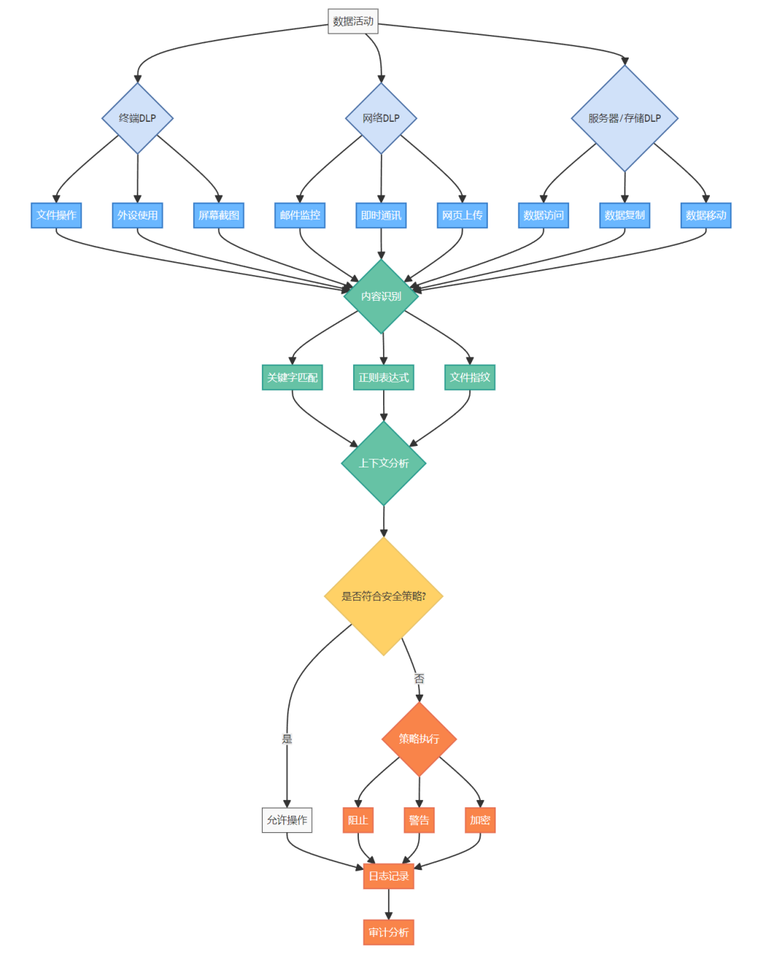
目的:防止终端设备(如电脑、移动设备)上的数据泄露
功能:监控文件操作、外设使用、屏幕截图等
目的:监控网络流量,防止敏感数据通过网络传输泄露
功能:监控邮件、即时通讯、网页上传等网络活动
目的:保护存储在服务器和数据库中的敏感数据
功能:监控数据访问、复制、移动等操作
关键字匹配:识别预定义的敏感词汇
正则表达式:识别特定格式的数据(如身份证号、信用卡号)
文件指纹:识别整个文件或文件片段的唯一特征
分析数据使用的环境和场景,判断是否为异常行为
根据预设规则自动执行阻止、警告、加密等操作
记录所有敏感数据的操作,支持后续审计和分析

在所有员工的电脑上安装DLP客户端
监控所有文件操作,特别是涉及源代码和设计文档的操作
限制源代码文件的复制到外部存储设备或个人云存储
监控所有外发邮件和网络传输
对包含敏感关键词或代码片段的邮件自动加密或阻止发送
限制源代码上传到未经授权的代码托管平台
使用文件指纹技术识别源代码文件
使用关键字和正则表达式识别设计文档中的敏感信息
对于高风险操作(如大量复制源代码),自动阻止并通知安全团队
对于中等风险操作(如发送含有少量代码的邮件),要求管理员审批
记录所有敏感文件的访问和传输日志
定期分析日志,识别异常模式
成功阻止了多起内部人员试图泄露源代码的行为
大幅减少了意外泄露事件
提高了员工的安全意识
定义:对存储的数据进行脱敏处理,通常用于生产数据向非生产环境的迁移
特点:一次性处理,结果固定
定义:在数据被访问或传输时实时进行脱敏
特点:灵活,可根据不同用户权限动态调整脱敏级别

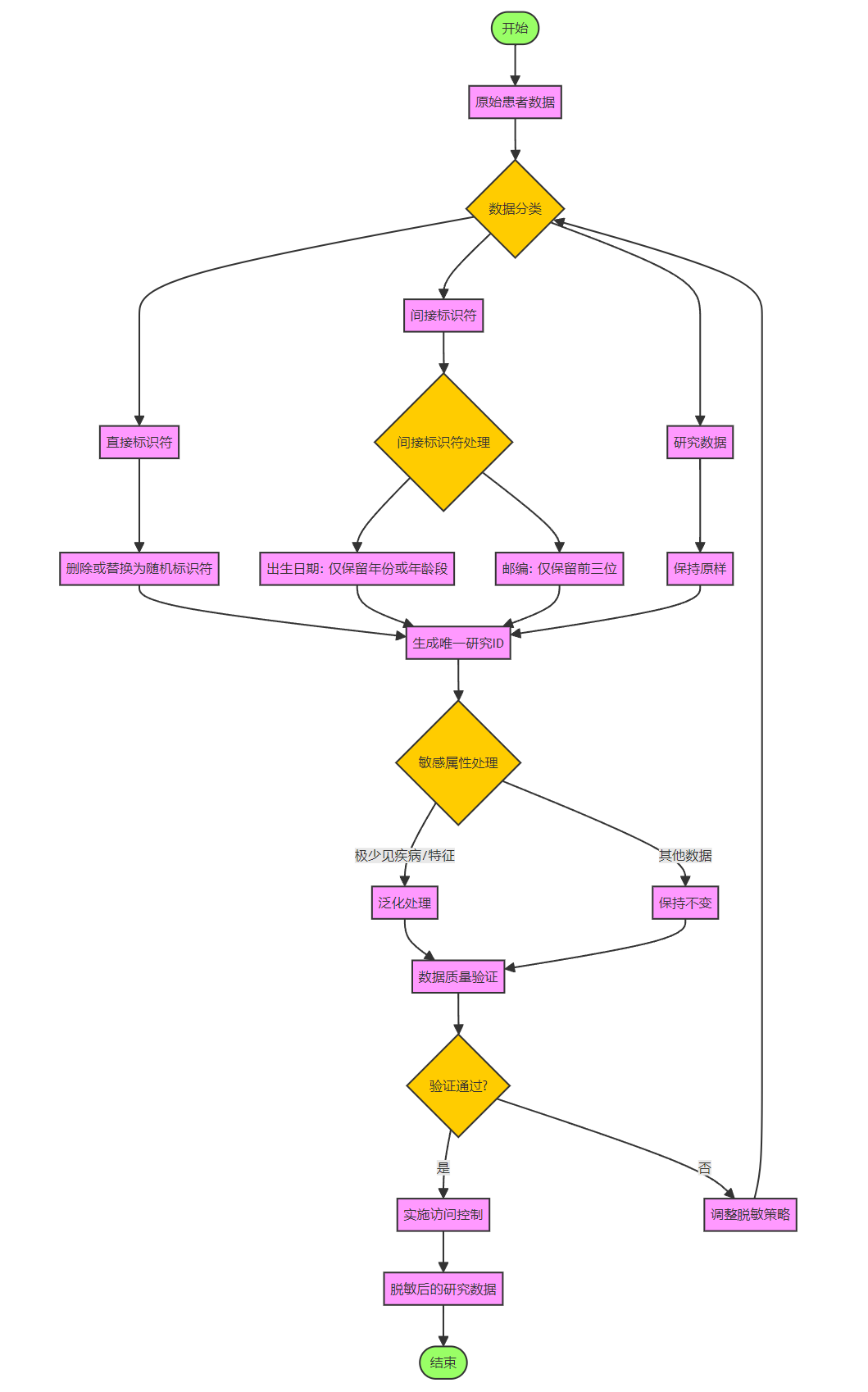
将数据分为直接标识符(如姓名、社保号)、间接标识符(如出生日期、邮编)和研究数据
直接标识符:完全删除或替换为随机标识符
间接标识符:
出生日期:仅保留年份或年龄段
邮编:仅保留前三位
研究数据:保持原样
为每个患者生成唯一的研究ID,确保跨多个数据集的一致性
对于极少见的疾病或特征,采用泛化处理(如将具体疾病名替换为更广泛的疾病类别)
脱敏后进行统计分析,确保数据分布特征与原始数据相似
实施基于角色的访问控制,确保研究人员只能访问必要的数据字段
成功保护了患者隐私,符合HIPAA等医疗数据保护法规
保持了数据的研究价值,支持了跨机构合作研究
降低了数据泄露的潜在风险和影响
特点:肉眼可见,如文档上的半透明标记
用途:吓阻非法使用
特点:肉眼不可见,需要特殊方法才能发现
用途:秘密追踪、证明版权
特点:难以被删除,即使数据被压缩或裁剪也能保留
用途:适用于可能被处理的数据
特点:容易被破坏,数据稍有改动就会消失
用途:检测数据是否被篡改
应用:用于数据库表、电子表格等
方法:例如,稍微改变数字的最后一位,或在文本中插入看不见的空格,示例如下:

应用:用于图片、音频、视频等
方法:例如,修改图像像素值的最后一个二进制位,即LSB(最低有效位),或者在图像的频率域中嵌入水印,然后再转回普通图像。这种方法比较抗压缩

应用:用于文档、代码等
方法:例如,改变词语顺序、使用同义词、调整格式等


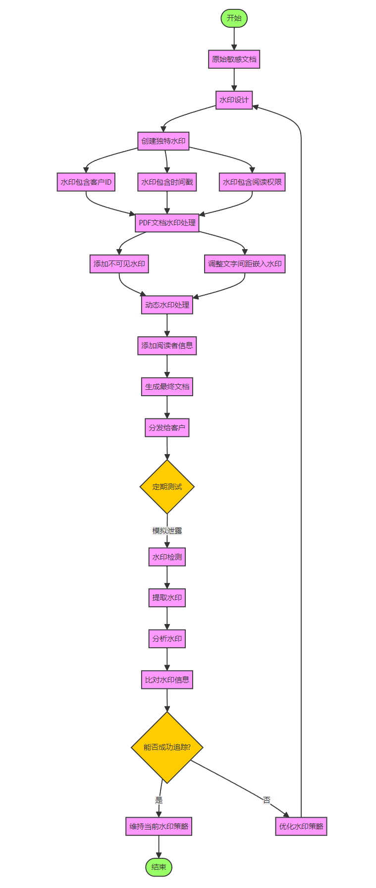
为每个客户创建独特的水印
水印包含:客户ID、时间戳、阅读权限等信息
在PDF中添加肉眼难以察觉的水印
使用特殊技术调整文字间距来嵌入水印
每次打开文档时,自动添加阅读者的信息作为水印
开发工具来提取和分析水印
建立数据库来快速比对水印信息
进行模拟泄露测试,检查能否成功追踪
成功找出一起文件泄露的负责人
客户更加小心地处理敏感文件
提高了公司的保密能力

系统级日志:操作系统、应用程序、数据库的访问日志
用户操作日志:登录、查询、修改、删除等操作记录
权限变更日志:用户权限的添加、修改、删除记录
安全存储:确保日志不被篡改
保留策略:按规定时间保留日志
数据压缩和归档:处理大量历史日志数据
定期报告生成:日常、周期性的审计报告
合规性检查:检查是否符合预定的访问控制策略
异常识别:基于简单规则的异常操作识别
人工审查:安全或合规团队审查审计报告
问题跟进:对发现的问题进行调查和处理
记录所有用户登录、交易操作、权限变更等行为
包括操作者、操作时间、操作类型、操作对象等详细信息
使用加密技术保护审计日志
实施严格的访问控制,只有授权人员可以查看完整日志
生成日常、周度、月度审计报告
重点关注高风险操作,如大额交易、敏感信息访问
检查是否存在越权操作
验证敏感操作是否经过适当的审批流程
对发现的异常情况进行调查
必要时启动正式的内部调查程序
满足了监管机构的审计要求
提供了清晰的操作痕迹,有助于事后调查
增强了内部控制,减少了违规操作

系统日志:各种IT系统的日志
网络流量:内部和外部网络通信数据
用户行为数据:详细的用户活动信息
外部威胁情报:已知威胁和漏洞信息
机器学习算法:检测复杂的异常模式
行为分析:建立和比较用户行为基线
相关性分析:关联多个事件或数据源
风险评分:对检测到的异常进行风险量化
实时仪表盘:直观显示当前安全状态
智能告警:基于风险级别的告警机制
自动化响应:预配置的自动响应措施
模型更新:根据新数据和反馈不断优化检测模型
威胁情报更新:实时整合最新的威胁信息
用户行为:浏览模式、点击流、购买历史
账户信息:注册时间、历史交易、信用评分
设备信息:IP地址、设备指纹、地理位置
外部数据:已知欺诈模式、黑名单信息
使用机器学习模型实时评估每笔交易的风险
考虑历史行为、当前上下文和已知欺诈模式
为每个用户和交易实时计算风险分数
根据新数据和模式动态调整评分标准
低风险:正常处理
中等风险:要求额外验证(如短信验证码)
高风险:暂停交易,触发人工审核
收集误报和漏报信息,不断优化模型
定期引入新的特征和算法,提高检测准确性
显著降低了欺诈交易的成功率
提高了异常检测的准确性,减少了误报
改善了用户体验,合法交易几乎不受影响
为业务决策提供了有价值的风险洞察

结合机器学习技术,实现基于用户行为和上下文的动态权限调整。
这将帮助组织在保证安全的同时,提高数据访问的灵活性和效率。
开发更智能的脱敏算法,能够根据数据内容和使用场景自动选择最合适的脱敏策略。
重点将放在保持数据可用性的同时最大化隐私保护。
利用现有的机器学习模型,提高异常数据访问和使用行为的检测准确性和速度。
重点是减少误报,提高安全团队的工作效率。
改进现有的水印技术,使其更难被移除,同时不影响数据的正常使用。
这将有助于更好地跟踪数据流动和识别潜在的数据泄露源。
在特定领域(如金融、医疗)推广安全多方计算技术的应用。
重点是提高计算效率,使其适用于更多实际场景。
整合现有的日志管理和分析工具,提供更全面和易于理解的数据使用审计报告。
重点是自动化识别潜在的合规风险。
优化同态加密和差分隐私技术,降低实施成本,提高在实际业务中的可用性。
重点是在特定场景下(如数据分析)平衡隐私保护和数据效用。
整合访问控制、数据防泄漏、审计等功能into统一的管理平台。
目标是简化管理,提高整体安全效率。









暂无评论内容