一、前言
1.1 本PPT的核心理念
1.2 本PPT的核心架构:1.2 本PPT的核心架构
一套企业架构:
一套数据治理体系:
建设路线规划:
1.3 本PPT的核心原则
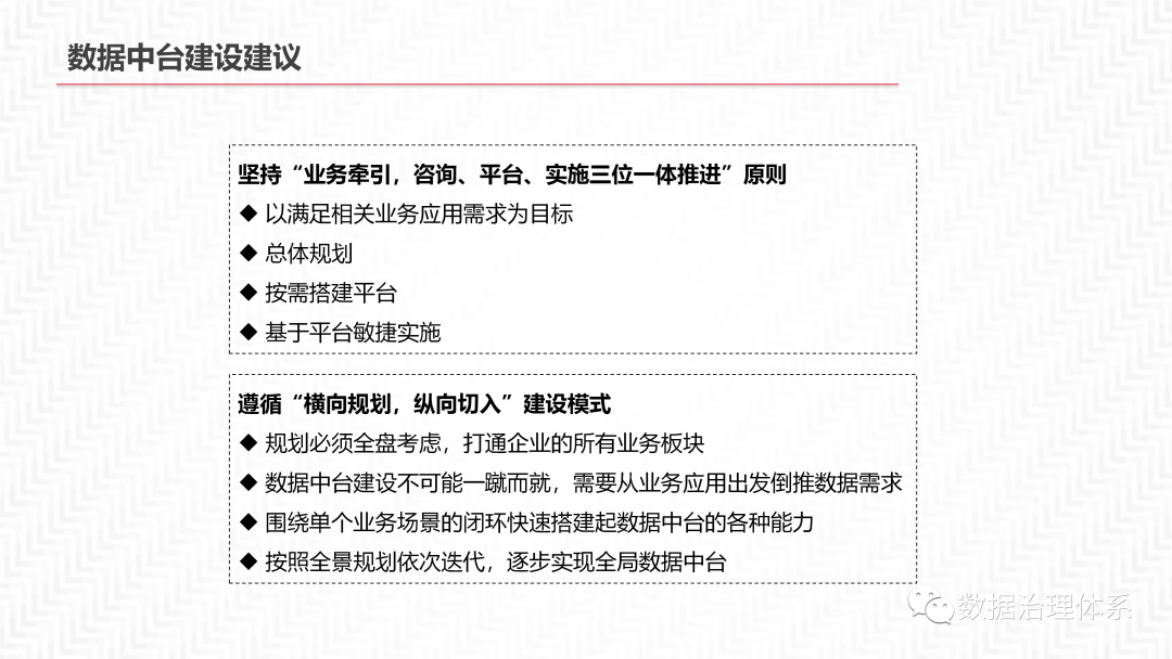
坚持“业务牵引,咨询、平台、实施三位一体推进”原则
以满足相关业务应用需求为目标
总体规划
按需搭建平台
基于平台敏捷实施
遵循“横向规划,纵向切入”建设模式
规划必须全盘考虑,打通企业的所有业务板块
数据中台建设不可能一蹴而就,需要从业务应用出发倒推数据需求
围绕单个业务场景的闭环快速搭建起数据中台的各种能力
按照全景规划依次迭代,逐步实现全局数据中台
二、内容





















































三、结语
数据中台

© 版权声明
文章版权归作者所有,未经允许请勿转载。
THE END









暂无评论内容