正文开始
导读
1. 项目背景和目标
2. 解决方案
3. 产品效果
4. 落地挑战
5. 总结和展望
6. 问答环节
分享嘉宾|刘行行 中国平安人寿保险股份有限公司 财企及产品数据服务组分组经理
编辑整理|杨生
内容校对|李瑶
出品社区|DataFun
01
项目背景和目标
1.项目背景:大模型赋能智能 BI


2.项目目标:智能 BI 3.0


3.项目愿景:人人都是数据分析师

解决方案
1.总体架构方案

What 指的是用户可以通过对话方式查询数据,实现零代码和实时数据获取,并通过图表进行可视化生成,数据获取速度从以前的天级提升到现在的秒级。
Why 主要指通过大模型实现根因分析、数据洞察、维度分析等,替代人工进行数据分析,将数据分析流程从原来的”提需求→分析需求→获取数据→进行数据分析→制作分析报告”变成现在的一步到位,通过自然语言提问即可直接生成分析报告。
How 则是开药方,通过大模型的洞察能力和分析能力,提供数据建议和措施,让洞察分析从依赖人工经验变成自动化智能生成。
2.业务架构


3.技术架构

第一是前端用户,我们可以通过插件的形式插入到不同的平台,支持用户访问、提问、鉴权和网关控制。
第二是多轮对话,多轮对话部分通过上下文理解能力捕获业务客户的意图,为下一步的任务编排做准备。
第三是 Agent 编排,其中任务执行是整个系统的大脑,通过任务编排调用不同的工具和知识库。
第四是 AI+BI 工具箱,这是我们开发过程中面临的最大挑战,需要针对不同场景开发不同的小模型,比如预测预警、时间序列预测和指标分析等,通过定制化的模型来适应不同的场景。
最后是可视化系统,我们通过可视化平台和一些可视化布局的插件快速生成可视化图表。


产品效果




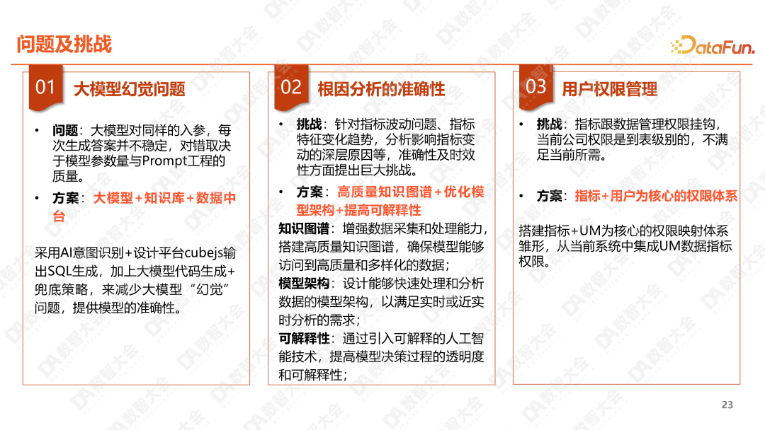
落地挑战

总结与展望










暂无评论内容