2025年6月29日,《可信数据空间标准体系建设指南(2025年版)》(以下简称《指南》)正式发布。
该指南由可信数据空间发展联盟组织120家成员单位共同完成,旨在构建一套体系完备、层次清晰、协同高效的标准框架,为后期可信数据空间相关标准研制提供清晰指引。
《指南》以凝聚共识与协同推进、问题导向与应用牵引、鼓励创新与加速推广、立足国内与开放合作为基本原则,以系统性解决当前可信数据空间发展中认识不统一、标准缺失、实践路径模糊等核心痛点为目标组织开展编制工作,旨在发挥发挥四方面关键作用。
凝聚产业共识:统一各方对可信数据空间内涵、边界、核心功能和关键要素的认识和理解
提供清晰路径:明确标准体系的发展方向、重点领域和优先级,为产业协同创新确定方向
规范建设实践:指导各类可信数据空间开展规划、设计、发展和运营,对重点问题提供参考借鉴
促进互联互通:为跨空间、跨领域的数据可信流通与价值共创奠定基础
《指南》编制坚持开放包容理念,由中国信息通信研究院联合数据空间技术与系统全国重点实验室、清华大学、北京师范大学、国家数据发展研究院、中国电子信息产业发展研究院、中国软件评测中心、公安部第三研究所、中国南方电网有限责任公司、中国钢研北京新材道数智科技有限公司、广州数据集团、华为技术有限公司、蚂蚁科技集团股份有限公司等120家高校、科研机构和企业共同完成,确保了标准的科学性、权威性和广泛的产业代表性。未来将持续向产业界开放标准共建通道,欢迎更多机构参与生态建设。
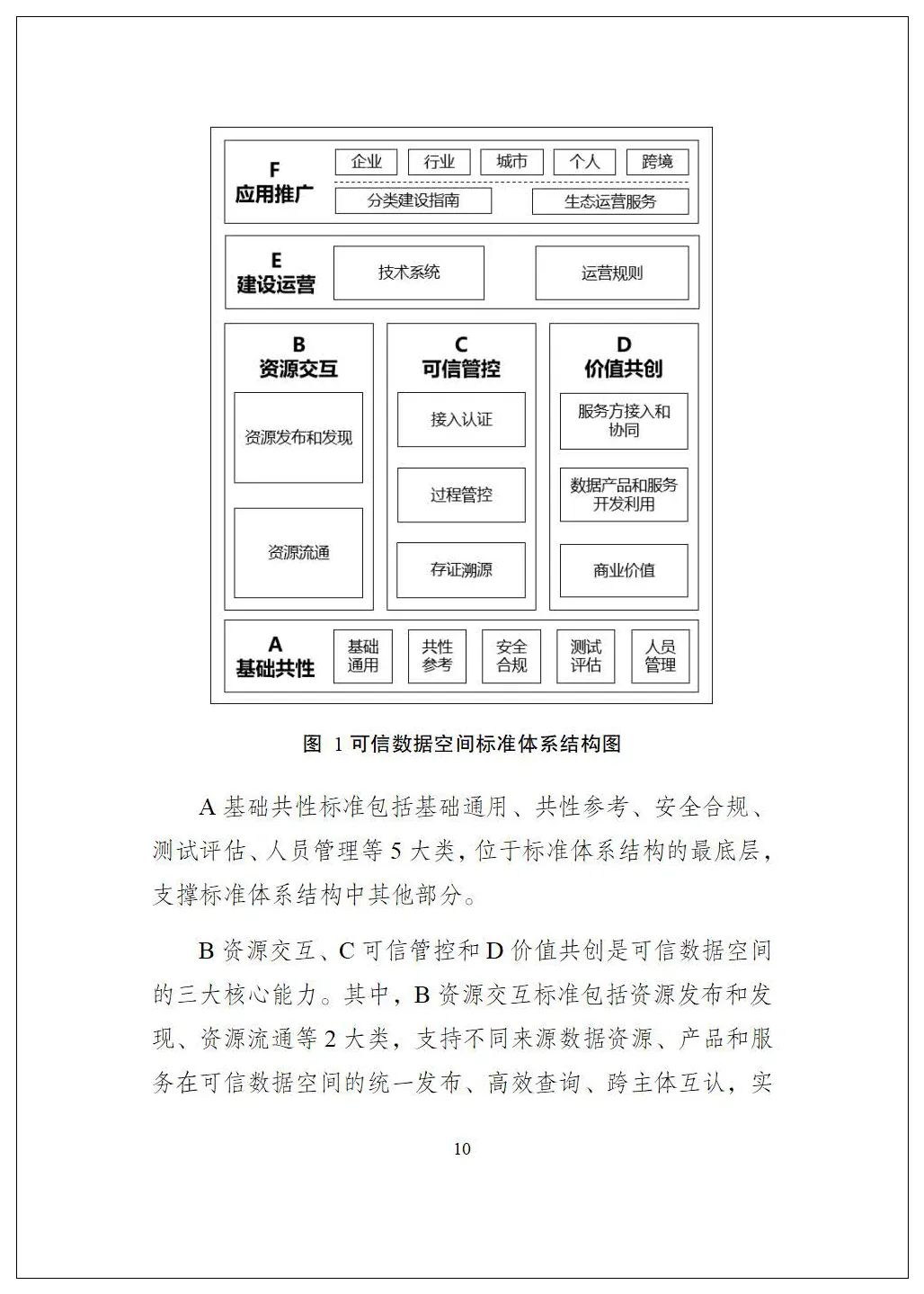
作为业界首个系统化构建可信数据空间标准框架的文件,《指南》创新性构建六大体系,全面覆盖了从标准制定、验证测试到示范应用和持续迭代的全流程,为未来具体标准的研制提供了清晰、完备的“蓝图”和“导航”。
A 基础共性:统一语言、明晰结构、构建能力底座。
B 资源交互:打通接口、统一协议、实现跨域数据高效流通
C 可信管控:贯通规则链条,构建可信流通与可控使用闭环
D 价值共创:支撑多方参与,促进数据资产化与收益流转
E 建设运营:规范系统部署与运维流程,支撑空间工程化复制
F 应用推广:分类指导五类空间建设,推动标准在不同形态空间的落地转化

《指南》为可信数据空间的健康发展提供了重要保障,将为产业开展创新探索提供统一的参考框架,推动五类可信数据空间能够在标准体系的引导下进行差异化创新发展,同时也保证跨空间、跨行业的数据互联互通和价值共享。
有助于降低产业创新试错成本。《指南》通过建立共识性的规范与体系化的指引,帮助产业界明确创新方向,提升可信数据空间的互信水平和运营效率,提高数据资源开发利用效率。
有助于加速数据产品服务创新。《指南》将明确产业各方参与数据空间的方向和目标,加速数据资源从单纯的资源形态转变为可持续运营的产品与服务,促进数据从价值创造到价值共享的创新发展。
有助于形成共建共创发展生态。《指南》将加快可信数据空间在不同行业、不同领域、不同场景的深度应用,赋能数据要素安全可信流通与价值释放,为数字经济高质量发展注入新动能。
指南的编制工作历经深入调研、草案编制、广泛公开征求意见以及专家评审等环节,确保科学性、适用性,对凝聚行业共识具有重要作用。同期通过评审的还包括《可信数据空间能力要求》,将于近期发布。
根据《指南》的规划,计划到2026年底,核心基础与技术支撑标准将完成制定,并进入试点应用阶段。计划到2028年底,将发布超过20项标准,进一步推动可信数据空间的全面落地与实施。随着标准体系的逐步完善,未来各行业将依托这些标准提升数据资源管理水平,推动行业创新与发展。





































































暂无评论内容