00
前言
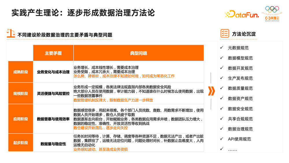
阿里巴巴一直将数据作为自己的核心资产与能力之一,通过多年的实践探索建设数据应用,支撑业务发展。在不断升级和重构的过程中,我们经历了从分散的数据分析到平台化能力整合,再到全局数据智能化的时代。如今,大数据平台面临全新的挑战,特别是降本等数据治理需求的不断出现,今天阿里云 DataWorks 团队将其中一些建设经验与大家进行一些分享。
01
数据繁荣的红利与挑战




02
阿里巴巴数据治理平台建设实践
一、数据生产规范性治理






二、数据生产稳定性治理




三、数据生产质量治理







四、数据应用提效治理









五、数据安全管控治理






六、数据成本治理












七、数据治理组织架构及文化建设



03
总结

数据治理是一个庞大的话题,涉及广泛,DataWorks作为工具型的产品,不变的是围绕用户为中心,让开发人员减少低效的重复劳动,全方位提升企业数据效率,为企业降本增效。
– END –
© 版权声明
文章版权归作者所有,未经允许请勿转载。
THE END









暂无评论内容