AI在网络安全的历史应用:报告回顾了AI技术如专家系统、机器学习算法(包括SVM、决策树等)和深度学习技术在网络安全中的应用,强调了这些技术在恶意软件检测、入侵检测系统、钓鱼网站识别等方面的重要作用。
大模型带来的新可能性:介绍了大模型技术如何提升自然语言处理能力、多种AI任务性能,以及在推理和逻辑方面的进步。同时,指出了AI驱动的网络攻击和风险识别的新动向。
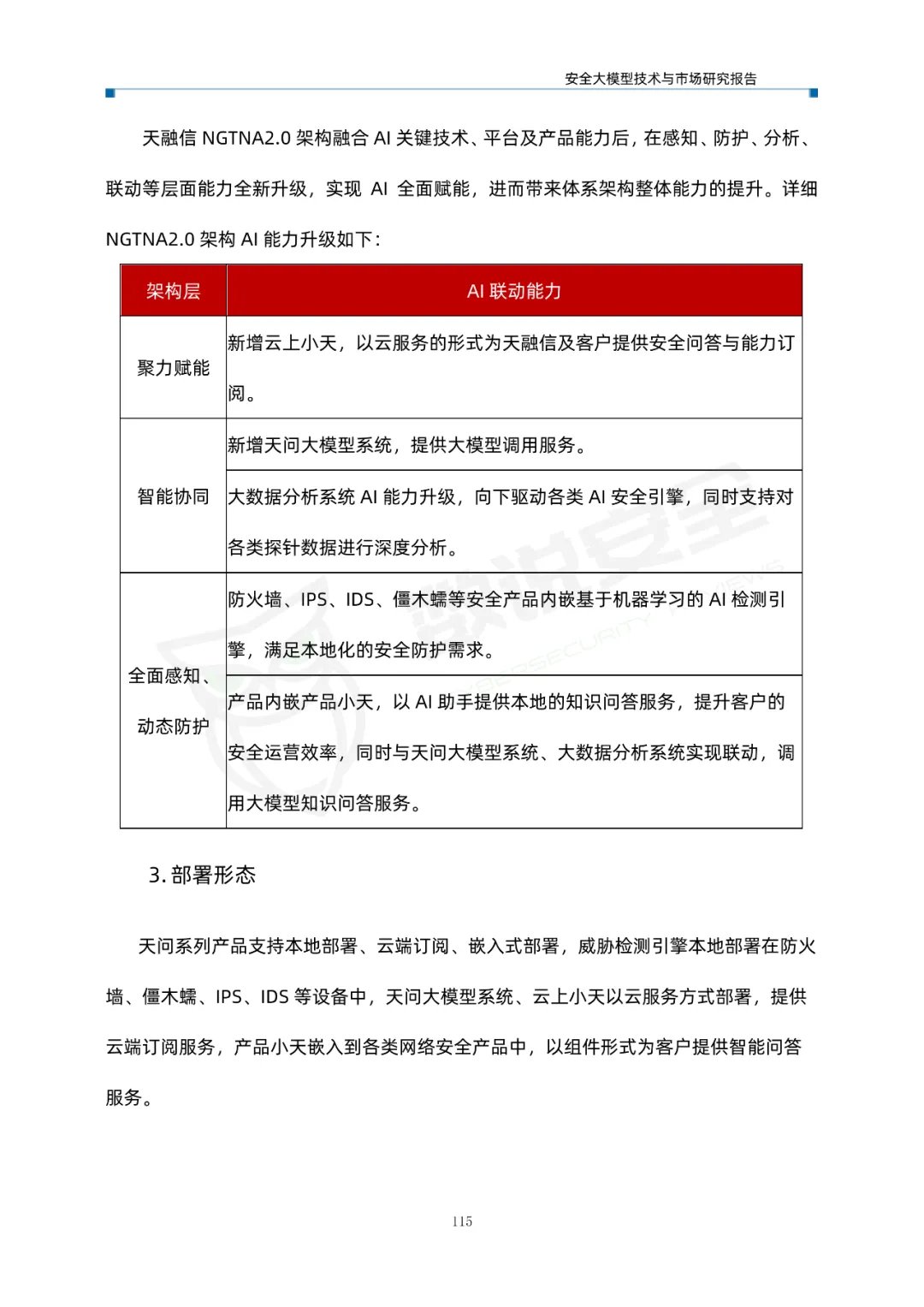
产业界的热点方向:分析了AI赋能的威胁检测产品、网络安全运营、数据安全等方面的产业实践,以及大模型技术在这些领域的具体应用。
市场分析:对国外和国内安全大模型代表性供应商进行了梳理,包括Anomali、Check Point、Cisco、CrowdStrike等,并分析了他们的产品和市场表现。
企业安全大模型能力评估:提出了评估企业安全大模型能力的纬度,包括安全能力、深度学习技术能力、基础大模型能力等,并针对国内部分网络安全公司的安全大模型能力进行了评估。
解决方案与案例:详细介绍了360安全大模型、安恒恒脑安全大模型、金睛云华安全运营智能体、深信服安全GPT、天融信天问安全大模型和中国电信安全见微安全大模型等解决方案和案例,展示了它们在实际应用中的效果。
未来展望:报告对AI技术在网络安全领域的未来发展进行了展望,强调了AI技术在提升安全运营效率、降低误报率、增强模型泛化能力和可解释性等方面的潜力。

《报告》内容





































































































































© 版权声明
文章版权归作者所有,未经允许请勿转载。
THE END









暂无评论内容